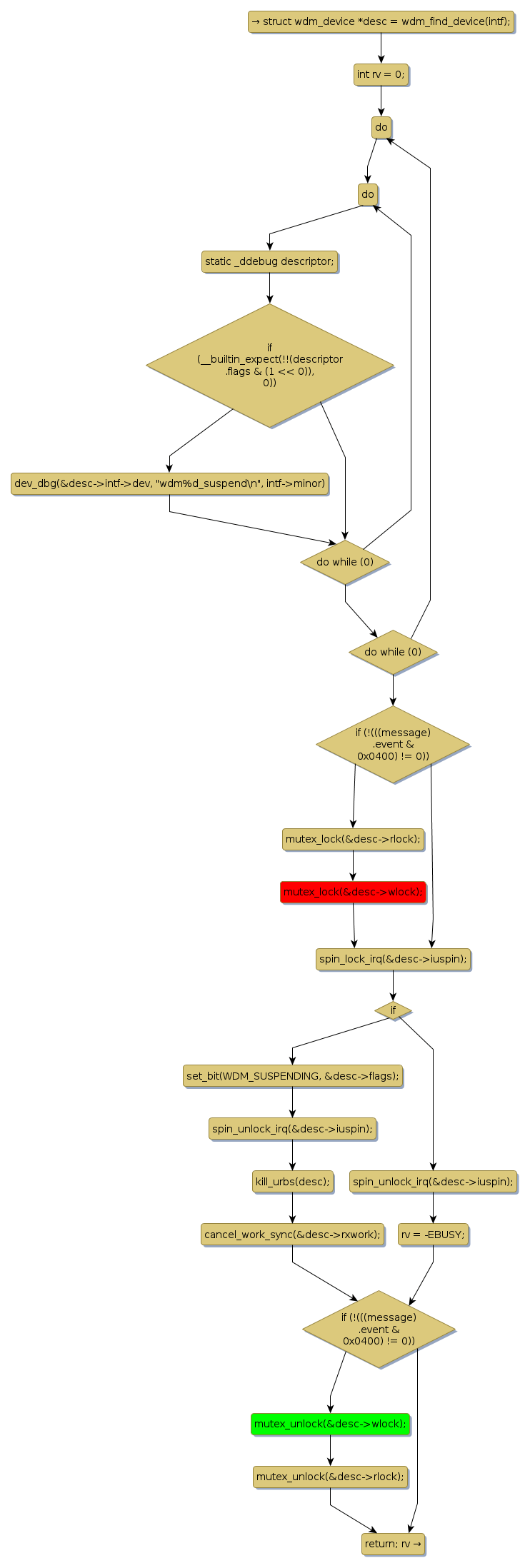
Instance Verification Kit (IVK)
mutex lock @ [23809+25+/linux-3.19-rc1/drivers/usb/class/cdc-wdm.c]
Instance Signature: wlock
|
The Matching Pair Graph:
|
|
Function Name
|
Control Flow Graph (CFG)
|
Events Flow Graph (EFG)
|
Source Correspondence
|
|
wdm_suspend
|
|
|
[23498+11+/linux-3.19-rc1/drivers/usb/class/cdc-wdm.c]
|